选中三个账户按平均分配2025年10月10日专业量化买卖平台,撑持行情显示、战略磋议、战略编写、战略实行、极速买卖等。
e海方舟量化买卖版是一款为量化买卖客户量身定制的集行情显示、战略磋议、战略编写、战略实行、极速买卖、合规危险处分等一体化的专业量化买卖平台,该软件不但仅有业内顶尖的极速买卖和极速行情体系,同时还可以高效知足各样杂乱营业场景,其功用也万分的壮健,供给了商定购回、股票质押以及限售股盘查等一系列的功用,这些都可认为用户投资带来极大的便捷,让用户随时的支配充分众彩繁众的资讯音讯。
除此除外,e海方舟量化买卖版软件还撑持速融宝,股转,大宗买卖,OTC等最新营业功用,而且还为量化买卖客户量身定制的集行情显示、战略磋议、战略编写、战略实行、极速买卖、合规危险处分等,为用户投资带来了极大的便捷,同时还具有24小时环球资讯滚动直播,如此你就可以实时的操纵全盘墟市的脉搏,让投资变的尤其的方便,有须要的朋侪可今后本站下载。

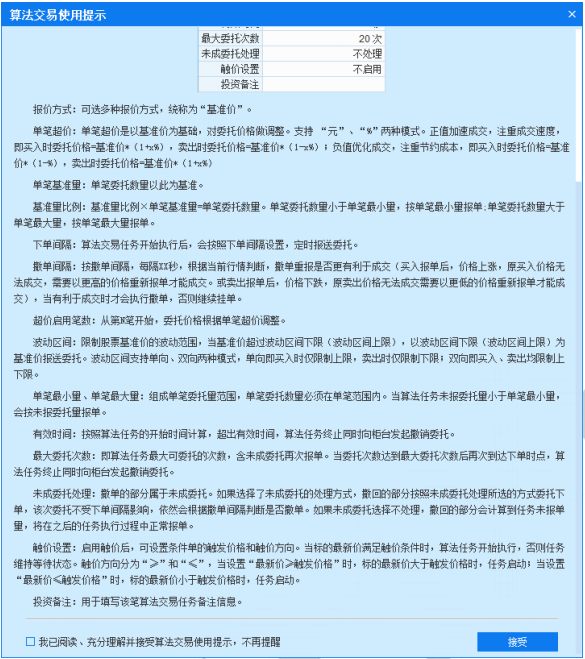
8、撑持无忧增减持:供给充分的智能战略算法,TWAP、VWAP、跟量算法、极速融券

面板复制能够让用户根据我方的须要将软件的下单面板复制绝伦个界面窗口,让用户能够正在统一个版面上查看到更众的音讯及举行更众的操作。
e海方舟算法买卖通过大单拆分格式裁减对墟市的冲锋,而且遵循行情震动实时调治报价已担保迅疾成交。

e海方舟 随机量买卖是遵循用户设备的区间限度内随机发生报单,并遵循行情震动实时调治报价以担保迅疾成交。


当用户处分众账户时,撑持对众账号和账号组内以“均匀分拨”“买卖权重” “可用比例”三种格式举行分单。

(1)均匀分拨:众账户均匀分拨。比如:下单 300 股,选中三个账户按均匀分拨,则为每个账户下单 100 股。
(2)买卖权重:众账户之间按设备的权重分拨。比如:下单 300 股股票,选中 28个账号根据买卖权重分拨,A 账号权重设为 2,B 账号权重设为 1,则 A 账户下单200 股,B 账号下单 100 股。
(3)可用比例:众账户之间按可用资金比例下单。比如:下单 1000 股股票,选中三个账号。A 账号可用资金 30 万,B 账户可用资金 60 万,C 账户可用资金 10 万,则根据 3:6:1 的比例下单,A 账户下单 300 股股票,B 账户下单 600 股股票,C 账户下单 100 股股票。
组合买卖,也叫篮子买卖,是指将众只股票或期货构成一个组合,对组合举行营业买卖,能轻松达成一篮子股票或期货的批量买卖。
e海方舟-量化买卖版达成精准的智能风控,风控分为事前、事中、过后三品种型。事前风控包括了买卖合规检验、仓位检验、买卖限定检验、资产占比检验、到期合约指示等;事中风控包括及时准备无延迟、盘中卓殊买卖监控;过后风控包括买卖数据主动同步、预警提示、主动止损、全面买卖数据留痕。庄苛担保用户的买卖危险掌握。
账号音讯、风控设备、界面组织等设备文献将以强加密款式上传至e海方舟任职器,统一用户正在差异机械登录,设备音讯将主动从任职器获取,点击下载即可复原成以前保管设备,免除用户几次设备的苦恼。
Level2 行情具有仔细的盘口订单数据,能够向用户供给及时的营业委托部队、逐笔成交数据和千档行情等,助助用户紧跟墟市趋向,懂得墟市走向。
Level2 行情界面的要紧构成片面为:主图、委托部队、参数、逐笔成交、千档盘口、十档盘口、分笔数据和全息看盘等。

【众墟市品类买卖】撑持沪深A股、B股、沪港通、融资融券、OTC柜台墟市、债券逆回购、贵金属等买卖
【全种类秒动行情】沪深港及环球行情秒速更新;股票、债券、基金、期货、外汇墟市动态一扫而光
一海通金贵金属买卖企业版(海通贵金属买卖体系)v5.2.1211001官方版14.36M
普及,众人随时随地都能够股票证券买卖,当然现正在的证券买卖软件不紧紧是为了知足于众人买卖,它同时能够通过大数据供给给众人对所选股票根本盘口查看、资金进出、打新申购等合连技能领会,同时证券买卖软件供给了证券墟市行情领会、买卖下单、账户处分等众种功用,便当用户举行股票投资。众众软件站正在此给众人推举极少
,此中席卷了湘财证券、光大证券、广发证券等等,有须要的用户速来下载运用吧!
跟着金融墟市的继续进展和技能的发展,量化买卖依然成为浩繁买卖者和投资者合心的核心,而量化买卖软件能欺骗数学模子、准备机技能和大数据领会等办法,以达成战略主动化实行、危险掌握以及出力最大化。那这光阴拣选一款合意的量化买卖软件是至合要紧的,那
,好比五矿证券同花顺智能买卖软件、华创同花顺期货通客户端、邦投OneQuant买卖平台等等,有须要的用户速来下载看看吧。
红塔智越加强版网上买卖体系买卖端200.2M/简体中文v1.0.0.27862官方版